2021年是我國第十四個五年規劃開局之年,面對“十四五”時期中國壓鑄業發展的新階段,大會將聚焦行業熱點問題,探討行業發展新方向。為壓鑄企業準確把握行業發展機遇,推動新材料、新技術、新工藝、5G技術在壓鑄行業中的應用,加速結構調整,轉變發展方式,促進壓鑄技術進步和產業升級,增強壓鑄產業鏈企業之間的溝通交流與合作。
主辦單位:上海市壓鑄技術協會
承辦單位:上海市壓鑄技術協會
協辦單位:寧波市鑄造行業協會、中鑄科技、《特種鑄造及有色合金》雜志社
媒體支持單位:
第一壓鑄網 壓鑄周刊 中華壓鑄網 中國壓鑄網
時 間:2021 年 12 月 18 日(周六)全天
地 點:上海嘉定區博園路 6966 號汽車城瑞立酒店(地鐵11號線上海汽車城站)
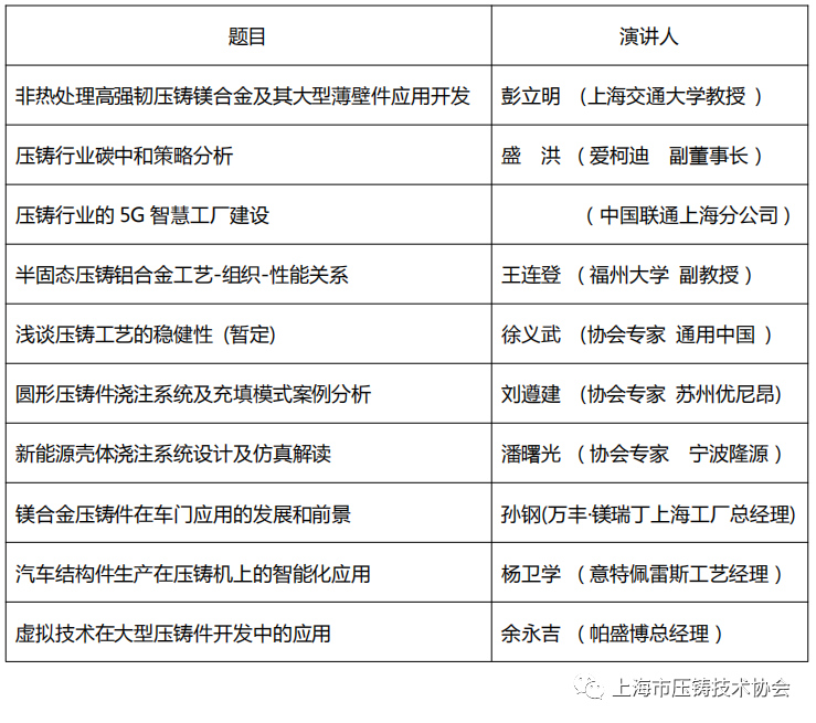
會議內容:
.jpg)
費 用:1200元/人,含會務費、會刊費、午餐、晚宴,不含交通、住宿。
免費范圍 :(1)已繳納 2021 年會費的會員單位 2 人免費;(2)協會專家組成員;(3)協會特邀嘉賓。
宣傳及贊助:本次會議規模約 500 人,為方便企業進行宣傳,特別設有年會贊助方案,詳情請咨詢會務組。
會務組:宋海燕: 18916414416 (同微信) 夏智華: 13472513550 (同微信)
本文來自:上海壓鑄協會