關于舉辦“METAL THAILAND 2024”(2024泰國展)的通知
各有關單位:
由中國鑄造協會聯合鍛壓、熱處理、焊接等行業協會主辦的“METAL THAILAND 2024”將于2024年9月18-20日在泰國曼谷國際貿易展覽中心舉辦。現將有關事項通知如下:
一、組織機構
主辦單位:
中國鑄造協會
中國鍛壓協會
中國熱處理行業協會
中國焊接協會
承辦單位:
北京中鑄世紀展覽有限公司
支持單位:
印度鑄造協會
日本鑄造協會
韓國鑄造學會
馬來西亞機器廠商總會
印度尼西亞鑄造協會
越南鑄造協會
巴基斯坦鑄造協會
蒙古鑄造冶金協會
臺灣鑄造品工業同業公會
香港鑄造業總會
支持媒體:
Global Casting Magazine
Foundry Planet
Asia Pacific Metalworking Equipment News
Japan Foundry Journal
Element
Metal Spain
Foundry Gate
二、展會名稱
2024 METAL THAILAND
三、日程安排
布展時間:2024年9月15-17日
開展時間:2024年9月18-20日
撤展時間:2024年9月21日
四、同期活動
第六屆亞洲鑄造論壇
先進鑄造技術研討會
中泰鑄造企業交流對接會
五、同期展會
中國-東盟(泰國)商品貿易展覽會
泰國塑料行業展覽會
六、展會簡介
本屆展會將涵蓋鑄造、鍛壓、熱處理、焊接等四大主題,匯集200余家中國及國際展商參展,集中展示機械制造基礎工藝領域的先進生產技術、高端金屬產品、綠色環保材料、智能制造設備及解決方案等,旨在打造東南亞制造業基礎工藝領域的全產業鏈專業盛會。
展會期間還將舉辦一系列行業論壇、技術交流、產品發布會、中泰企業家交流會、東南亞采購商對接會等極具吸引力的配套活動,屆時將吸引泰國及周邊國家乃至整個東南亞展商及觀眾,將成為今年東南亞地區金屬工業領域備受期待的行業盛會。
七、展出范圍
1.鑄造、冶金類;
2.壓鑄、有色合金及特種鑄造類;
3.熱處理及熔煉技術與設備類;
4.機床和金屬加工類;
5.智能化、自動化設備及技術;
6.鍛壓、熱處理、焊接裝備、技術與產品等。
八、收費標準
室內光地:¥3300元/平方米(18平米起租);
室內標準展位:¥33000元/9平方米(3米*3米)。
1.雙面開標準展位加收10%費用;
2.會刊費:¥2000元/家。
【參展請聯系】
張舒婷 13381183592
陳海闊 13381183827
王 闖 18911227990
關于組織參加METAL THAILAND 2024考察團的通知
各會員及相關單位:
為助力產業鏈、供應鏈聯動發展,推動企業全球化布局,我會將在展會后組織企業考察東南亞鑄造市場,現將相關事宜通知如下:
*為方便大家安排行程,本次團組均在曼谷集合。
*中國鑄造協會保留對團組行程進行調整的權利。
路線一:參展及考察泰國鑄造企業
.png)
路線二:觀展及考察泰國鑄造企業
.png)
路線三:觀展及考察泰國、馬來西亞鑄造企業
.png)
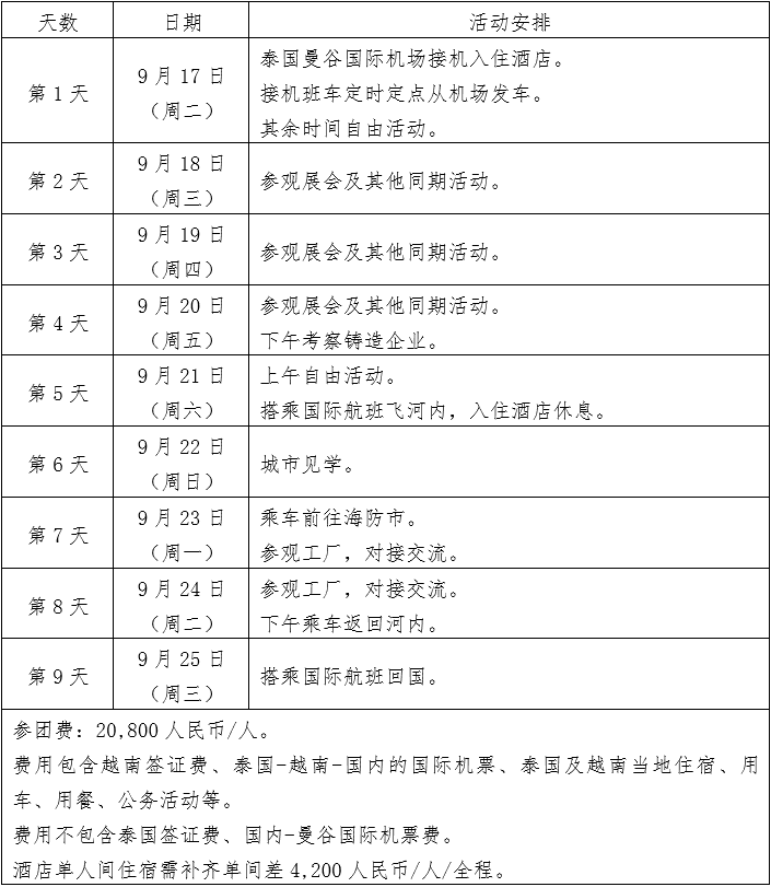
路線四:觀展及考察泰國、越南鑄造企業
.png)
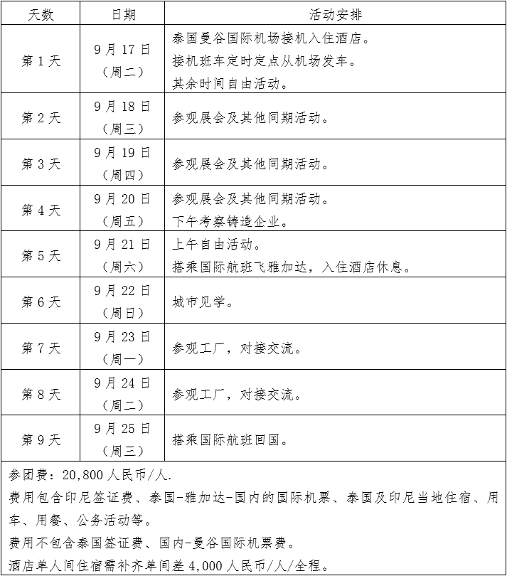
路線五:觀展及考察泰國、印尼鑄造企業
.png)
參團報名截止時間:
2024年8月10日
付款方式:
開戶銀行:工商銀行北京四道口支行
開戶名稱:北京中鑄世紀展覽有限公司
帳 號:0200 0493 0920 1081 218
(匯款單請務必注明:“泰國團費”)
【參團請聯系】
請將附件報名表連同有效護照首頁掃描件發送至:
中國鑄造協會國展部
尤揚:18911227989(同微信)
郵箱:youyang@foundry.com.cn
附件:2024年泰國鑄造展團報名表
.png)